天游ty8线路检测中心登录

欢迎访问天游ty8线路检测中心登录网站!
西大主页
  • 首页
  • 学院概况
    • 学院简介
    • 现任领导
  • 机构设置
    • 化学工程系
    • 生物工程系
    • 制药工程系
    • 过程装备与控制工程系
    • 能源化学工程系
    • 应用化学学科
    • 实验教学管理中心
    • 学院行政
  • 师资队伍
    • 师资力量
    • 专任教师队伍
    • 专业技术队伍
    • 行政队伍
    • 人才招聘
  • 教学工作
    • 本科生
    • 研究生
  • 科研工作
    • 科研成果
    • 科研项目
    • 学术交流
    • 科研平台
    • 成果获奖
  • 党建工作
    • 党支部建设
    • 党建动态
    • 理论学习
    • 工会工作
  • 学生工作
    • 通知公告
    • 活动风采
    • 学生社团
    • 心理健康
  • 招生就业
    • 招生
    • 就业
  • 常用下载
    • 下载专区
  • 首页
    • 学院新闻
    • 通知公告
  • 学院概况
    • 学院简介
    • 现任领导
  • 机构设置
    • 化学工程系
    • 生物工程系
    • 制药工程系
    • 过程装备与控制工程系
    • 能源化学工程系
    • 应用化学学科
    • 实验教学管理中心
    • 学院行政
  • 师资队伍
    • 师资力量
    • 专任教师队伍
    • 专业技术队伍
    • 行政队伍
    • 人才招聘
  • 教学工作
    • 本科生
    • 研究生
  • 科研工作
    • 科研成果
    • 科研项目
    • 学术交流
    • 科研平台
    • 成果获奖
  • 党建工作
    • 党支部建设
    • 党建动态
    • 理论学习
    • 工会工作
  • 学生工作
    • 通知公告
    • 活动风采
    • 学生社团
    • 心理健康
  • 招生就业
    • 招生
    • 就业
  • 常用下载
    • 下载专区
当前位置: 新版网站 >> 首页 >> 通知公告 >> 正文
首页
学院新闻
通知公告
通知公告
学院概况
机构设置
师资队伍
教学科研
党建工作
学生工作
化工实验教学中心
相关下载
新版网站
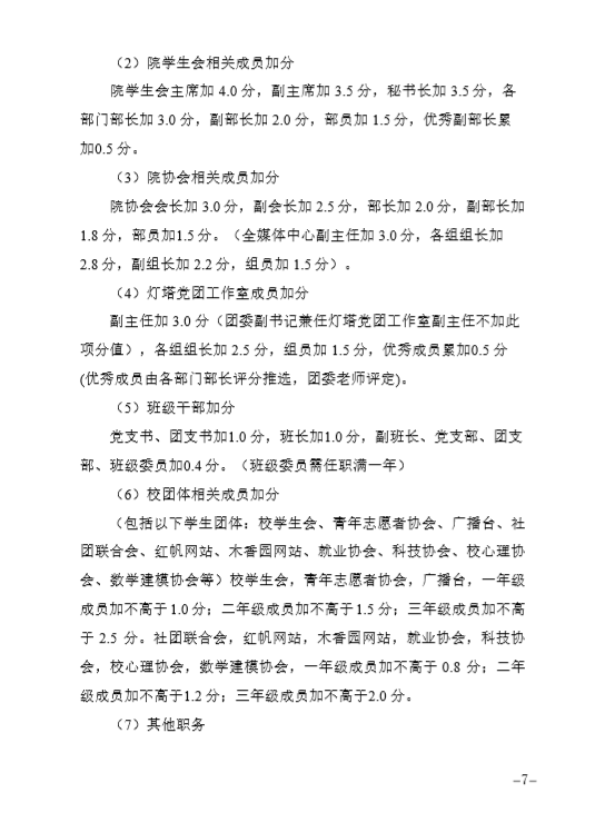
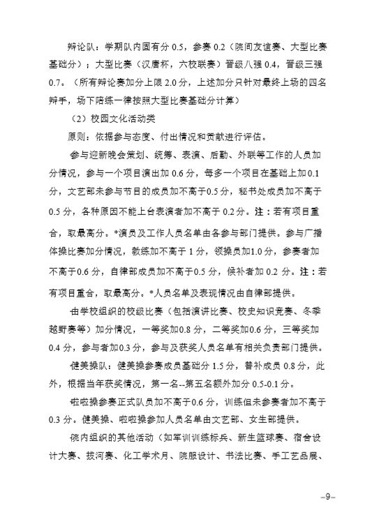
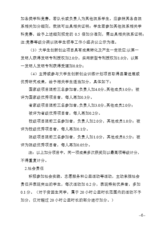
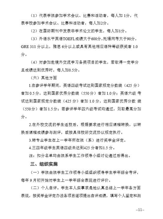
天游ty8线路检测中心登录本科生奖学金评定办法
发布时间:2018-06-19     浏览量:


  • 附件【天游ty8线路检测中心登录〔2018〕17 号 天游ty8线路检测中心登录本科生奖学金评定办法.pdf】已下载次

上一篇:化学工程与工艺专业本科人才培养目标合理性评价制度
下一篇:天游ty8线路检测中心登录引进人才配套经费资助暂行办法
友情链接:
天游8线路检测中心测速
天津大学
清华大学
化工学工
浙江大学
四川大学
地址:陕西省西安市太白北路229号  邮编:710069  电话:029-88302632  传真:029-88302223
Copyright 2023 Northwest University. All Rights Reserved. 天游ty8线路检测中心登录 - 天游8线路检测中心测速版权所有 技术支持:硅峰网络